Data Intelligence and Analytics


Power BI | tableau | SRSS

As a highly skilled data intelligence analytics professional, I have extensive experience in technical project management, process engineering, and data modeling. My ability to manage multiple public safety projects simultaneously demonstrates my strong organizational skills and commitment to delivering high-quality results. My familiarity with ERP and other systems of record, combined with my proficiency in PowerBI, Tableau, and SSRS, enables me to effectively analyze and interpret complex data sets. Additionally, my involvement in innovation and startup projects underscores my forward-thinking mindset and adaptability. My dedication to transparency, clear communication, and risk management ensures that I consistently provide valuable insights and drive successful outcomes for my team and stakeholders.




 Developer


Angular | .NET | JS | SQL | Postgres | Figma | JIRA | Trello

My expertise as a data web developer is reflected in my strong technical skills and comprehensive knowledge of both web development and data analysis. With a solid command of web technologies and process engineering, I am able to develop robust, efficient web applications that effectively manage and display data. My experience with multiple development frameworks further enhances my ability to integrate complex data sources into seamless user interfaces. Additionally, my background in technical project management and process engineering allows me to take a strategic approach to each project, ensuring a focus on delivering high-quality outcomes. My commitment to transparency, clear communication, and risk management makes me a reliable and valuable team member, consistently achieving successful results for projects and stakeholders alike.

 Architect


Lucidchart | draw.io | Visio | Teams | Slack | GitLab | Docker

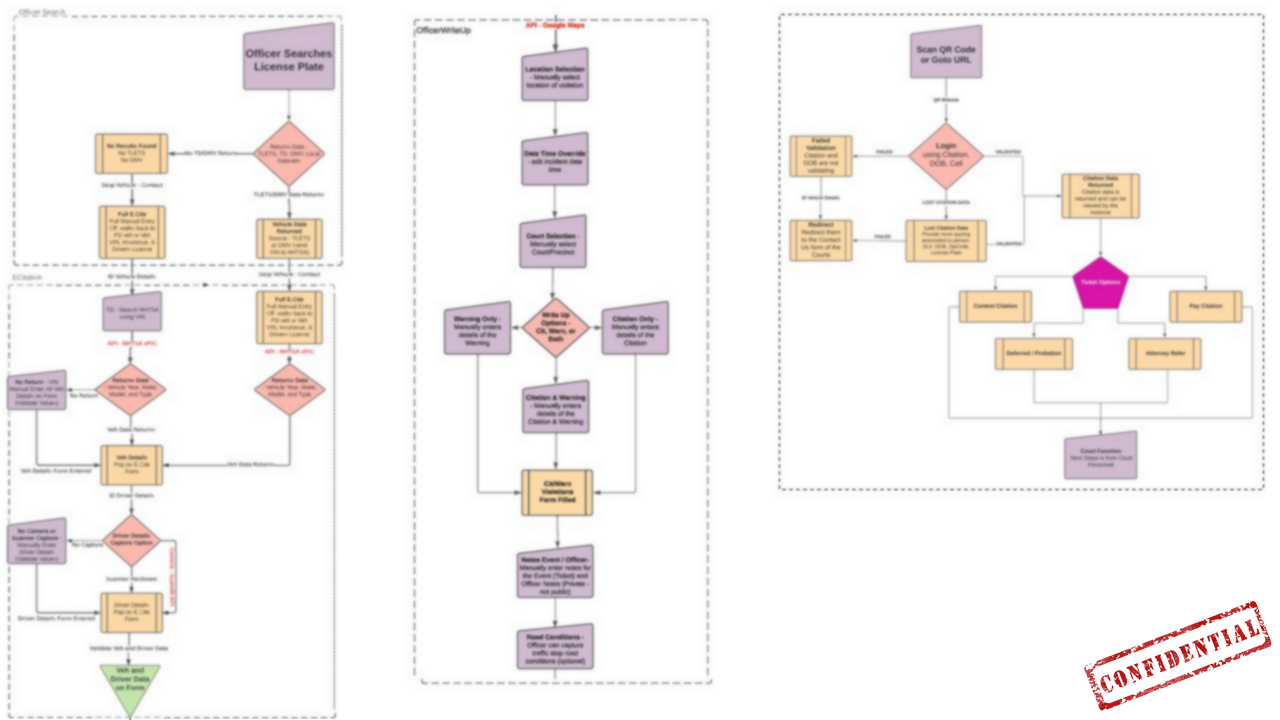
As an enterprise architect, I excel at aligning technology solutions with business goals across large organizations. My strengths lie in developing comprehensive IT strategies, analyzing complex systems, and creating roadmaps for digital transformation. I have a keen ability to bridge the gap between technical teams and executive stakeholders, translating intricate technological concepts into clear business value. My experience spans multiple industries, allowing me to bring innovative approaches and best practices to each project. I'm particularly adept at managing large-scale system integrations and optimizing IT infrastructures for efficiency and scalability.



 Innovator


Ideas | Creativity | Innovation | Design | Execution

As a technical innovator, I thrive on pushing the boundaries of what's possible in technology. I have a knack for identifying emerging trends and creatively applying them to solve complex problems. My expertise lies in rapid prototyping, developing cutting-edge solutions, and turning abstract concepts into tangible products. I excel at fostering a culture of innovation within teams, encouraging experimentation and calculated risk-taking. My interdisciplinary approach allows me to draw insights from various fields, leading to unique and often unexpected breakthroughs. I'm particularly skilled at navigating the challenges of bringing revolutionary ideas to market, balancing technical feasibility with user needs and business viability.




 Awards and Recognition


Letters of Recommendation | Commendations | Merit




 Who am I


I am a coach, team mate, explorer, and dad.